接下来,多彩的槐荫空气中飘着甜
春有春的来意,花有花的秘密,花有约,春不误。

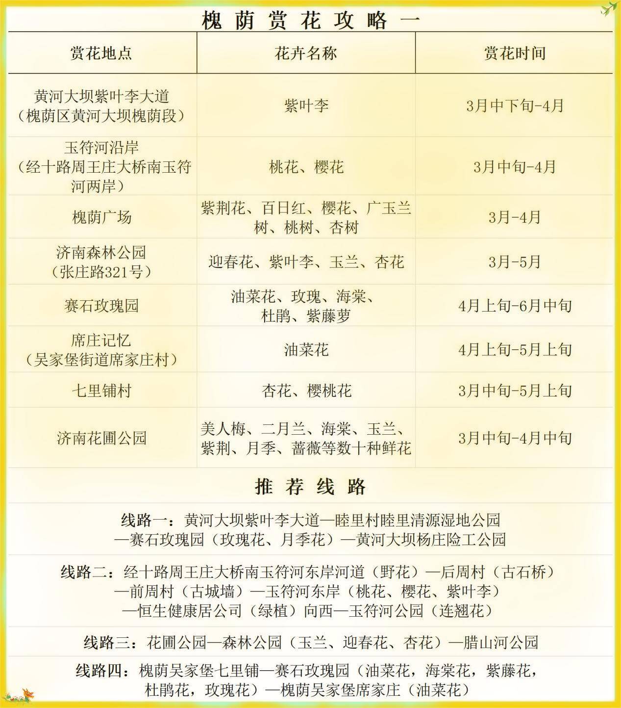
人们都说春天总是一年中极其忙碌的时候,因为在上下班路上总会停下来拍一拍马路两旁的迎春花或者桃花,就这样一而再再而三地把自己丢进春天里。齐鲁大道上,日照道旁,烟台路与腊山河西路交织的绿意中,早开的花儿如笑脸般绽放,更多的树木也迫不及待地探出嫩芽与春风共舞,黄色、绿色、红色,各种颜色交织在一起,那叫一个五彩斑斓。春日如诗如画,万物复苏的季节带来了生机勃勃的气息。置身于这五彩斑斓的春天,目睹的是一场令人陶醉的花卉盛宴。


阳光洒在每一片叶子上,为它们镶上了金边。春风轻轻吹过,吹醒了沉睡的大地,吹绿了枝头的嫩叶。走在森林公园里,无限感慨,还好,龙年的春,没有错过。
在这片绿色的海洋中,迎春花、紫叶李、玉兰、杏花等陆续开放,点缀其中,每一寸都是拍照的灵感源泉。

“若待上林花似锦,出门俱是看花人”,来到花圃公园,会发现这里的每一片花丛、每一座雕塑、每一条小径,都经过深思熟虑,营造出了一个充满理性美感的空间,规则中夹自然,年轻的、新亮的,充满现代与自然的结合感,植物的气味也比较偏青草香。在这里,色彩的运用恰到好处,既不会过于浓艳刺眼,也不会显得单调乏味。
海棠、玉兰、紫荆、月季、蔷薇……一朵朵鲜花在春日暖阳里肆意绽放,仿佛走进了弥漫着花香的童话世界。
下棋的叔叔、跳舞的阿姨、散步的夫妇,每个置身其中的人都轻松又惬意。

饮一口春天酿的酒,醉倒在花田里。这个春天,席家庄里藏着一片油菜花海。
“沃田桑景晚,平野菜花春。”置身于80亩的花海间,明艳的春色悄然浸透到心底,呼吸间尽是迷人的芬芳。瞧着阳光洒落在油菜花上,它们仿佛被金色的颜料涂抹过,熠熠生辉,每一朵油菜花都仿佛在跳动,欢快地唱着春天的赞歌。

“白花清若雪,紫叶艳如霞”,坐拥小巧雅致的粉白紫叶李、轻扬如烟的嫩柳和那湛蓝色的玉清湖水库的槐荫黄河大坝早该被看见了。
紫叶李独特的紫色叶片与洁白无瑕的花朵交相辉映,仿佛是大自然中的一幅水墨画。在紫叶李的外侧,还有一排柳树,他们相间种植,嫩绿的柳枝倒垂下来,随风摇曳,绿的柳、白的花,紫的叶。从空中俯瞰,大坝两侧的紫叶李和柳树并驾齐驱,宛如一条彩带,镶嵌在黄河大堤的南岸。

当然,在槐荫,这如同打翻了调色盘一般的春天,可不仅仅只有这些,想看广玉兰树、紫荆花、桃树、杏树、百日红、樱花等交相辉映,百花齐放,就来槐荫广场;想要看百亩油菜花海的壮观、玫瑰的馥郁芬芳、海棠的娇艳欲滴、杜鹃的绚烂多彩和那紫梦藤萝的神秘浪漫,就来赛石玫瑰园;想看金灿灿的油菜花海、如霜似雪般纯净的樱桃花和粉白的杏花点缀着古朴村庄,就来吴家堡七里铺村……

像四月的风扑击明亮的草垛,春天在每个夜晚数她的花朵。万物在生长,风在期待出发。迎向朝曦,微风轻拂,于槐荫慢行间,四周都翻涌着春天的盎然生机。


- “蛋仔”“超梦”接踵而来,槐荫区加快建设青春体育产业布局2024-05-10
- 槐荫黄河河务局助力2024槐荫黄河生态半程马拉松热力开跑2024-04-28
- 泉在济南,这个“五一”假期有“N”个理由“享来槐荫”2024-04-27
- 与槐荫相遇在充满书香的春天里——上百场“书香槐荫 悦读西城”主题活动助力书香槐荫建设2024-04-23
- 槐荫:这是一座充满独特气质的文化之城2024-04-19
- 五大“京沪系”楼宇助推槐荫“登峰之路”2024-04-19
- 槐荫首个共建花园来了2024-04-19
- 槐荫区举办“4·15”全民国家安全教育日活动2024-04-16
- 三天客流近113万 槐荫清明小长假“人从众”2024-04-07
- 【泉在济南过五一】槐荫区文化和旅游局@你,请查收这份“这里最槐荫·清明踏青季”旅游攻略!2024-04-05